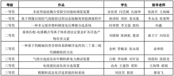
第十届全国高等学校矿物加工工程专业学生实践作品大赛决赛近日在陕西省西安市举行。我校矿物加工工程专业本科生在比赛中表现优异,共获一等奖2项、二等奖2项、三等奖4项,学校同时荣获大赛“优秀组织奖”。
全国高等学校矿物加工工程专业学生实践作品大赛是面向矿加专业本科生的国家级赛事,自创办以来,已成为展示专业教学成果与学生创新能力的重要平台。本届大赛由教育部高等学校矿业类专业教学指导委员会和中国高校矿物加工工程专业协同合作联盟联合主办,西安建筑科技大学、西安科技大学、长安大学共同承办,旨在培养高素质创新型矿物加工专业人才。
此次优异成绩的取得,充分展现了我校矿加专业学生扎实的专业功底、卓越的创新能力和良好的团队精神,也彰显了我校矿物加工工程专业创新人才培养、深化实践教学的改革成果。
撰稿:何 鑫
摄影:王海楠
一审:王 颖
二审:彭耀丽
三审:周长春

获奖名单



